變頻器的基本構造包括整流部分、中間回路和逆變部分,首先由整流模塊將交流變為直流,中間回路將直流平滑,控制電路根據生產工藝的要求控制逆變器,將直流逆變成頻率可調的交流,實現電機調速。其中IGBT逆變模塊燒毀是常見的故障類型。
IGBT模塊燒毀往往是因為模塊被錯誤觸發,而導致直流母線經模塊短路,燒毀IGBT逆變模塊,進而燒毀保險以及整流模塊。
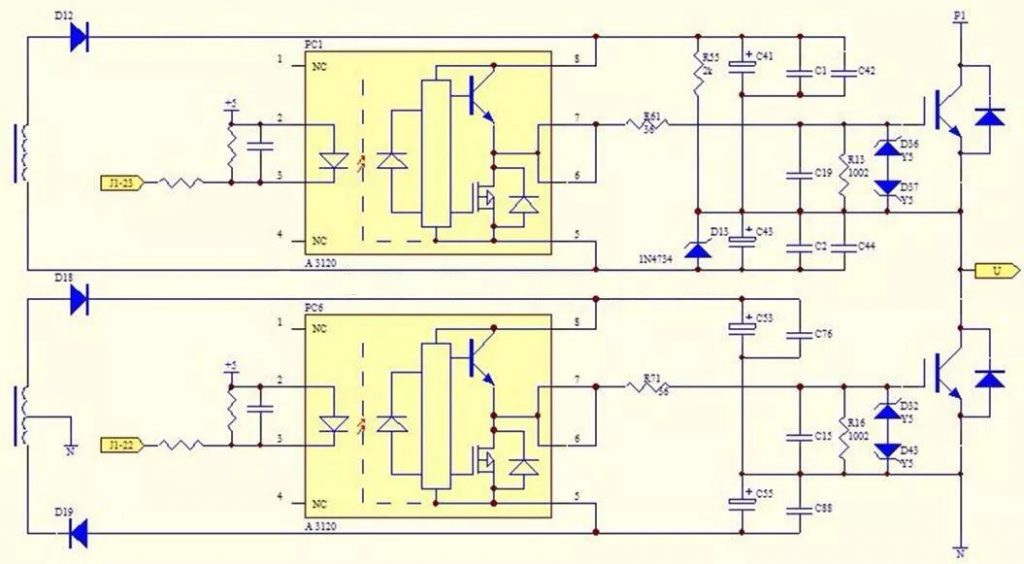
當發現IGBT模塊燒毀后,不能簡單地直接更換模塊,而是需要找到故障的原因,否則很容易導致上電后模塊再次燒毀。因此,繪制此變頻器的開關電源、IGBT驅動電路的電子線路圖就非常重要了。
開關電源為整機提供若干組彼此隔離的直流電源,因其品牌、型號的不同,大致如下:
1. 控制電腦用:+5V、+15V、-15V電源
2. 面板用直流電源
3. 端子用:+24V、10V或5V電源
4. 風扇用24V或12V電源
5. 4路或6路彼此隔離的驅動直流電源
弄清楚整機電路各自的工作電源后,接下來就繪制IGBT驅動電路的電子線路圖,有了圖紙,就很容易找出故障的根源。

上圖是某變頻器的驅動電路U相電路圖,V、W相電路相同。從中可以看出,驅動電路的上下臂工作電源由兩組彼此隔離的電源組成,其中開關變壓器的一個繞組、D12、C41、C42、C43、C44、穩壓二極管D13一起構成上臂驅動電路的工作電源,光耦PC1-A3120的8腳和5腳之間電壓為+20VDC,以上臂的IGBT的E極(即U相)為參考點,8腳和E之間的電壓為+15V,5腳和E之間電壓為-5V。
下臂的變壓器繞組有3個抽頭,中間抽頭與N相聯,和D18、D19、C53、C55一起構成下臂驅動電路的工作電源,以N為參考點,PC6的8、5腳電壓為+15V和-5V。
當發現某相的IGBT模塊被燒毀,絕大部分原因為其驅動電路故障所致,以上圖的電路為例來分析,正常靜態(即變頻器處于停止狀態)情況下,IGBT的GE間的電壓大約為-6V左右,IGBT被牢牢封鎖,處于截止狀態。
- 若上臂光耦A3120內部驅動對管的上管擊穿,上臂IGBT的GE間的電壓就為15V左右,IGBT處于導通狀態,若下臂的IGBT被正常觸發,加在上下IGBT模塊的直流母線P1對N通過上下模塊短路,而致使模塊燒毀。
- 若上下臂光耦都損壞,就會造成通電瞬間模塊炸裂。
根據上面的分析,不難找出模塊燒毀的根源。手里有一份正確的圖紙,再借助先進的儀器,很快就能修復模塊燒毀這類故障。

